Благодаря Галине, така става!
Битието - определя съзнанието!!!
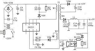
Декодер TV STAR модел T1030 HD USB PVR .В захранването има интегрална схема в корпус DIP8 (останал е част от корпуса).
Каква е интегралната схема.
Този не беше ли с 5в захранване ? Ако е така не е ли по лесно да вземеш готов адаптер ?
"Ако не мога да го поправя значи не е развалено" но......живота крие изненади
Декодер TV STAR модел T1030 HD USB PVR .В захранването има интегрална схема в корпус DIP8 (останал е част от корпуса).
Каква е интегралната схема.
https://encrypted-tbn0.gstatic.com/imag ... O2wF4LUO1g
Тази май е същата като в предното мнение. Колко крачета има в една точка? Къде е масата и т.н.?
Ето тук може да се види какъв е чипа ако го има в базата данни
http://remont-aud.net/ic_power/
"Ако не мога да го поправя значи не е развалено" но......живота крие изненади
2SA968 ще кара ли дълго време на мястото на 2SA1011?
Имам една шепа ментета от тях ,тъй че много зависи на какъв транзистор 2SA968 си попаднал. ![]()
Синджира си идва а козата я няма....

Благодаря :)
на 2.5 волта ли би трябвало да е тоя стабилизатор

на 2.5 волта ли
Да
Благодаря
Някой да знае къде е лицето ББ,че много хора го търсят все за хубави работи?
Никой не е по голям от хляба
Ми изразявай се по ачик ,ачик за кое лице става дума ,защото зад инициалите ББ се крият десетки човечеца. ![]()
Синджира си идва а козата я няма....


